重磅官宣!“港交所科技100”指数推出,“含科量”拉满!
12月9日,香港交易及结算所有限公司(香港交易所)宣布,推出香港交易所科技100指数(港交所科技100)。港交所科技100是港交所推出的首只港股指数,进一步拓展其指数业务,并继续推动区内资本市场生态圈的发展。
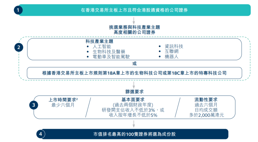
据介绍,港交所科技100是一个宽基股票指数,追踪100家在香港交易所上市的市值最大的科技公司的表现。这些公司的行业涵盖六大创新主题,分别为:人工智能、生物科技及制药、电动汽车及智能驾驶、信息科技、互联网和机器人。指数的成份股皆为港股通合资格股票,以满足国际和中国内地投资者的投资需求。
易方达将推出相关ETF
香港交易所12月9日还同时宣布,已与中国内地资产管理公司易方达基金管理有限公司(易方达基金)签订协议,授权其在中国内地推出追踪港交所科技100的交易所买卖基金(ETF)。
香港交易所集团行政总裁陈翊庭表示:“我们很高兴能推出香港交易所科技100指数,这是集团指数及数据业务发展的一个重要里程碑。这只宽基指数涵盖了多个重塑港股市场格局的创新行业,也突显了香港市场在推动这些新兴产业发展方面的关键角色。这一指数为投资者提供了一个有效且全面的投资工具,帮助他们把握科技和新兴领域的投资机遇。”
港交所科技100设有快速纳入机制,符合特定条件的新上市公司在获纳入港股通交易后,可于常规审核周期外快速加入指数。
陈翊庭同时表示:“我们与易方达基金达成的授权安排,将进一步推动港股相关产品在中国内地市场的发展,满足内地投资者捕捉港股市场科技投资机遇的强烈需求。我们期待与易方达及其他业界伙伴紧密合作,共同开发创新的指数和产品,以满足投资者不断变化的需求,推动市场提供更丰富的投资工具。”
易方达基金董事长刘晓艳表示:“我们很高兴也很荣幸获得香港交易所授权,在中国内地市场开发追踪港交所科技100的ETF产品。该指数是表征香港上市科技企业的重要宽基指数,汇聚了100家香港交易所上市的创新企业。我们很期待设立追踪该指数的ETF产品,让投资者分享香港上市科技企业的投资机遇,同时赋能实体经济,助力新兴产业的培育与发展。”
根据授权协议,易方达基金计划在中国内地推出追踪港交所科技100的ETF,具体安排将取决于监管批准及发行人的进一步公告。展望未来,香港交易所将继续拓展指数业务,并加强与业界伙伴合作,共同推出更多指数相关的产品。
指数拥有四大特点
据了解,香港交易所科技100指数广泛涵盖科技领域的行业龙头及新兴企业,为投资者提供多元化的投资选择并带动相关产品的需求,推动科技产品生态圈蓬勃发展。指数有以下特点:
一是市值覆盖广泛:指数涵盖100只符合港股通交易资格的大型及中型科技公司证券,包括具显著增长潜力的企业,满足投资者多样化配置需求。
二是上市时间要求及快速纳入机制:指数成份股通常需具备至少六个月的上市历史。然而,为确保指数能及时反映市场动态,指数设有快速纳入机制,让具代表性且符合资格的新股能在定期指数调整之外被纳入。
三是港股通交易资格:指数成份股必须符合港股通交易资格。为确保指数的可投资性,定期指数调整之间若有成份股不再符合港股通交易资格,相关成份股将从指数中剔除。
四是涵盖多元科技领域:指数覆盖六大科技及创新主题,包括人工智能、生物科技及医药、电动车及智能驾驶、信息科技、互联网和机器人,横跨龙头及新兴企业,为投资者提供多元化的投资选择及机会。
而在具体选股上,也有三方面的要求,一是上市时间要求最少六个月;二是基本面要求(过去两个财政年度)研发开支占收入不低于3%,或收入按年增长不低于5%;三是流动性要求过去六个月日均成交额多于2000万港元。

而对于一些常见问题,香港交易所也给出了解答:
1.成份股权重是如何设定的?是否设有单一股票的权重上限?
指数采用流通市值加权法计算,每只成份股的比重上限设定为12%。
2.指数成份股何时会进行调整?
每半年(6月及12月)调整一次,数据截止日期分别为每年4月及10月的最后一个交易日。
3.投资者能否直接投资于指数?
投资者不能直接投资于指数,但香港交易所科技100指数可作为发行人发行金融产品(例如交易所买卖基金)的基准。
4.如何评核个别股票是否符合科技主题?
在评估公司是否符合科技主题时,港交所的主要考虑因素包括其核心业务性质、收入分布及行业分类。
- 邮储银行福清支行暖心服务护航幸福晚年(2025-11-07 20:38:11)
- 邮储银行福清支行高效有序开展抗战胜利80周年纪念币兑换工作(2025-11-07 20:18:08)
- 情暖重阳节,关爱润心田——邮储银行水部支行携手乐天泉社区举办重阳节活动(2025-11-07 20:12:13)
- 邮储银行连江县支行:“健康驿站”暖人心 适老服务显真情(2025-11-07 19:56:21)
- 璀璨今朝 邮聚此时——邮储银行长乐区支行为老年大学银发学子呈献福寿盛宴(2025-11-07 19:47:02)
- 邮储银行连江县支行成功举办“感恩邮您,财富相伴”VIP客户理财沙龙(2025-11-07 19:42:50)
- 邮储银行闽侯县支行携手邮政走进校园开展 “反诈拒赌校园行”主题宣传活动(2025-10-30 16:23:49)
- 邮储银行连江支行联合监管部门深入下宫镇 精准调研助力鲍鱼养殖产业发展(2025-10-30 16:21:01)
- 邮政储蓄银行仓山支行:多方联动精准调研 金融活水润泽茉莉花茶产业(2025-10-30 16:16:56)
- 邮储银行平潭支行深入社区开展反假货币宣传 精准守护老年群体“钱袋子”(2025-10-30 16:14:09)







